Page 51 - 国外钢铁技术信息内参(2024年12月)
P. 51
ᇏݓࣁඋ࿐߶
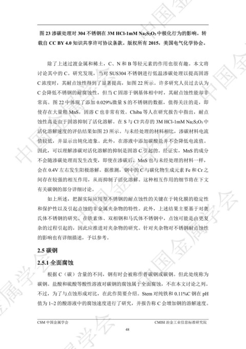
图 23 渗碳处理对 304 不锈钢在 3M HCl-1mM Na2S2O3 中极化行为的影响。转
载自 CC BY 4.0 知识共享许可协议条款。版权所有 2015,美国电气化学协会。 ᇏݓࣁඋ࿐߶
ᇏݓࣁඋ࿐߶
除了上述过渡金属和稀土,C、N 和 B 等轻元素的作用也很有趣。本文将
讨论其中的 C。研究发现,当对 SUS304 不锈钢进行低温渗碳处理以提高固溶
C 浓度时,其耐点蚀性得到了显著提高,如图 22 所示。许多研究人员过去认为
C 会降低不锈钢的耐腐蚀性,但当 C 固溶于钢基体相中时,其耐点蚀性能却非
常高。图 22 中体现了添加 0.029%微量 S 的不锈钢的数据,值得关注的是,即
使存在大量粗 MnS,固溶 C 也非常有效。Chiba 等人在研究报告中指出,耐点 ᇏݓࣁඋ࿐߶
-
蚀性高是由于固溶抑制了活化溶解。在 S 与 Cl 共存的 3M HCl-1mM Na2S2O3 中
ᇏݓࣁඋ࿐߶
活化溶解速度的评估结果如图 23 所示。与未经处理的材料相比,渗碳材料电流
值较低,并显示出钝化迹象。此外,在溶液中添加碳酸盐并不会降低电流值。
因此,可以理解渗碳对活化溶解的抑制是固溶 C 引起的。经证实,MnS 的成分
不会随渗碳处理而发生改变,即使在渗碳后,MnS 也与未经处理的材料一样,
会在 0.4V 左右发生阳极溶解。据推测,钢中的 C 与碳化物生成元素 Fe 和 Cr 之
间存在较强的相互作用,从而抑制了活化溶解。这种相互作用的细节将在下文
ᇏݓࣁඋ࿐߶
有关碳钢的部分详细讨论。
如上所述,把握实际应用型不锈钢的耐点蚀性的关键在于钝化膜的稳定性
和保护性以及引起点蚀的非金属夹杂物的特性。此外,上述结果主要基于对奥
氏体不锈钢的研究。在铁素体、双相钢和马氏体不锈钢中,点蚀可能是由更复
杂的过程引起的,因此应推进对夹杂物的研究。针对夹杂物对不锈钢耐点蚀性
的影响也有详细描述,予以参考。 ᇏݓࣁඋ࿐߶
ᇏݓࣁඋ࿐߶
2.5 碳钢
2.5.1 全面腐蚀
根据 C(碳)含量的不同,钢有时会被称作普碳钢或碳钢。但此处统称为
碳钢。盐酸和硫酸等酸性溶液对碳钢的腐蚀属于全面腐蚀,不在本文讨论之列。
不过,为了与点蚀形成对比,在此作简要介绍。Stem 对纯铁和 0.11%C 钢在 pH
值为 1~2 的酸溶液中的腐蚀速度进行了研究,并报告称 C 会增加钢的溶解速度。
ᇏݓࣁඋ࿐߶
CSM 中国金属学会 CMISI 冶金工业信息标准研究院
48

