Page 14 - 国外钢铁技术信息内参(2023年4月)
P. 14
ᇏݓࣁඋ࿐߶
ᇏݓࣁඋ࿐߶
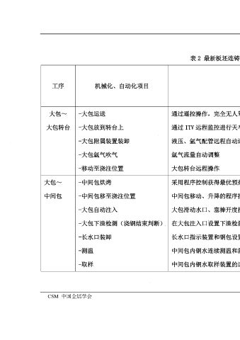
表 2 最新板坯连铸机机械化、自动化技术概要
目的
备
工序 机械化、自动化项目 技术内容 作业稳定 提高劳动 消除 3K
注
提高质量 高生产率 作业
大包~ -大包运送 通过遥控操作,完全无人驾驶的机车 ○
大包转台 -大包放到转台上 通过 ITV 远程监控进行天车挂钩 ○ ○
ᇏݓࣁඋ࿐߶
-大包附属装置装卸 液压、氩气配管远程自动连接 ○
-大包氩气吹气 氩气流量自动调整 ○
-移动至浇注位置 大包转台远程操作 ○
大包~ -中间包烘烤 采用程序控制获得最优预热曲线(自动点火、流量控制、熄火) ○ ○
中间包 -中间包移至浇注位置 中间包移动、升降的程序控制 ○
-大包自动注入 ᇏݓࣁඋ࿐߶ ○ ○
大包滑动水口、塞棒开度控制,保证铸造时中间包重量的稳定
-大包下渣检测(浇钢结束判断) 在大包注入口设置下渣检测传感器,自动检测 ○ ○
-长水口装卸 长水口指示装置和钢包设置的远程操作 ○ ○
-测温 中间包内钢水连续测温和测温装置的远程操作 ○ ○
-取样 中间包内钢水取样装置的远程操作 ○
CSM 中国金属学会 CMISI 冶金工业信息标准研究院
11
ᇏݓࣁඋ࿐߶

