Page 16 - 国外钢铁技术信息内参(2023年4月)
P. 16
ᇏݓࣁඋ࿐߶
ᇏݓࣁඋ࿐߶
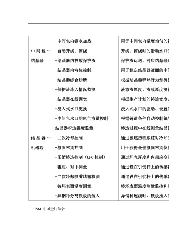
-中间包内钢水加热 用于中间包内温度均匀的钢水加热装置自动控制 ○
中间包 ~ -自动开浇、停浇 开浇、停浇时的滑动水口开度和速度调整,二次冷却自动控制 ○ ○ ○
结晶器 -结晶器内投放保护渣 保护渣运送、对应结晶器尺寸的自动化投放 ○ ○ ○
-结晶器内液位控制 用于稳定结晶器液面的中间包,滑动水口开度控制 ○ ○ ○
-结晶器综合诊断 根据结晶器释热行为预测漏钢,监测液态渣润滑状态 ○ ○
-保护渣流入情况监测 液态渣厚度、渣膜厚度测量监测 ○
ᇏݓࣁඋ࿐߶
-结晶器在线调宽 根据生产计划的铸造宽度,自动在线调整结晶器窄边位置 ○
-浸入式水口更换 浸入式水口的驱动、设置的远程操作 ○ ○
-中间包水口的氩气流量控制 根据铸造条件自动控制氩气流量 ○ ○
铸造过程中在线测量结晶器窄边锥度
结晶器窄边锥度监测
结晶器 ~ -二次冷却控制 通过板坯历程跟踪对冷却开始结束、流量和宽度全自动化控制 ○ ○
机器端 -凝固末期控制 ᇏݓࣁඋ࿐߶ ○
用于获得最佳凝固末期位置的铸造速度、二次冷却的自动控制
-压缩铸造控制(CPC 控制) 通过坯壳厚度和内部应变运算实施动态压缩力控制 ○
-辊距、对中测量 通过设在引锭杆上的传感器实施在线测量和数据管理 ○ ○
-二次冷却喷嘴堵塞检测 通过设在引锭杆上的传感器实施在线测量和数据管理 ○ ○
-铸坯表面温度测量 铸坯表面温度测量监控和测温数据的管理 ○
-异钢种分离铁板的装入 异钢种连浇时,铁板插入的机械化 ○
CSM 中国金属学会 CMISI 冶金工业信息标准研究院
12
ᇏݓࣁඋ࿐߶

