Page 88 - 国外钢铁技术信息内参(2023年4月)
P. 88
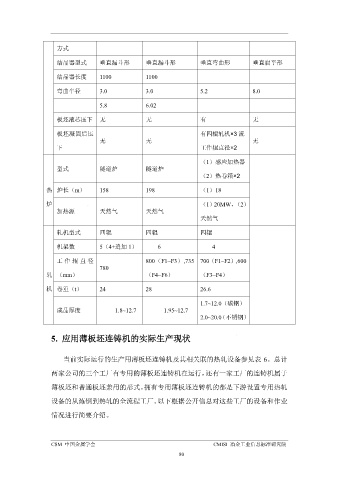
方式
结晶器型式 垂直漏斗形 垂直漏斗形 垂直弯曲形 垂直扁平形
ᇏݓࣁඋ࿐߶
ᇏݓࣁඋ࿐߶
结晶器长度 1100 1100
弯曲半径 3.0 3.0 5.2 8.0
5.8 6.02
板坯液芯压下 无 无 有 无
板坯凝固后压 有四辊轧机×3 流
无 无 无
下 工作辊直径×2
(1)感应加热器
型式 隧道炉 隧道炉
(2)热卷箱×2
热 炉长(m) 158 198 (1)18
炉 (1)20MW,(2)
加热源 天然气 天然气 天然气
轧机型式 四辊 四辊 四辊
机架数 5(4+追加 1) 6 4
工作辊 直径
780 800(F1~F3),735 700(F1~F2),600
(F4~F6)
轧 (mm) ᇏݓࣁඋ࿐߶ (F3~F4)
机 卷重(t) 24 28 26.6
1.7~12.0(碳钢)
成品厚度 1.8~12.7 ᇏݓࣁඋ࿐߶
1.95~12.7
2.0~20.0(不锈钢)
5. 应用薄板坯连铸机的实际生产现状
当前实际运行的生产用薄板坯连铸机及其相关联的热轧设备参见表 6。总计
两家公司的三个工厂有专用的薄板坯连铸机在运行,还有一家工厂的连铸机属于
薄板坯和普通板坯兼用的形式。拥有专用薄板坯连铸机的都是下游设置专用热轧
设备的从炼钢到热轧的全流程工厂。以下根据公开信息对这些工厂的设备和作业
情况进行简要介绍。 ᇏݓࣁඋ࿐߶
CSM 中国金属学会 CMISI 冶金工业信息标准研究院
80

